修车大队楼凤论坛,上海后花园论坛,修车大队全国信息网入口,51龙凤茶楼论坛最新消息今天

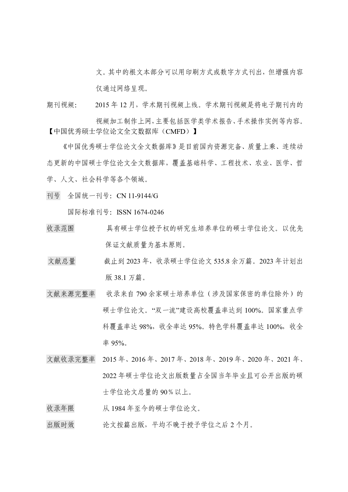
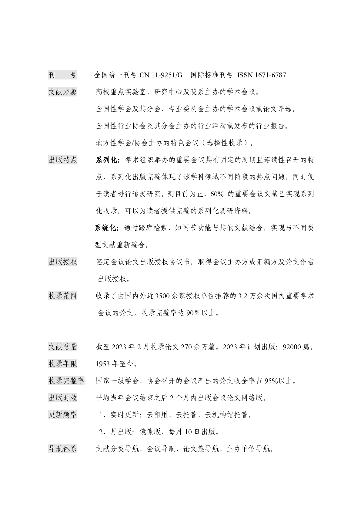
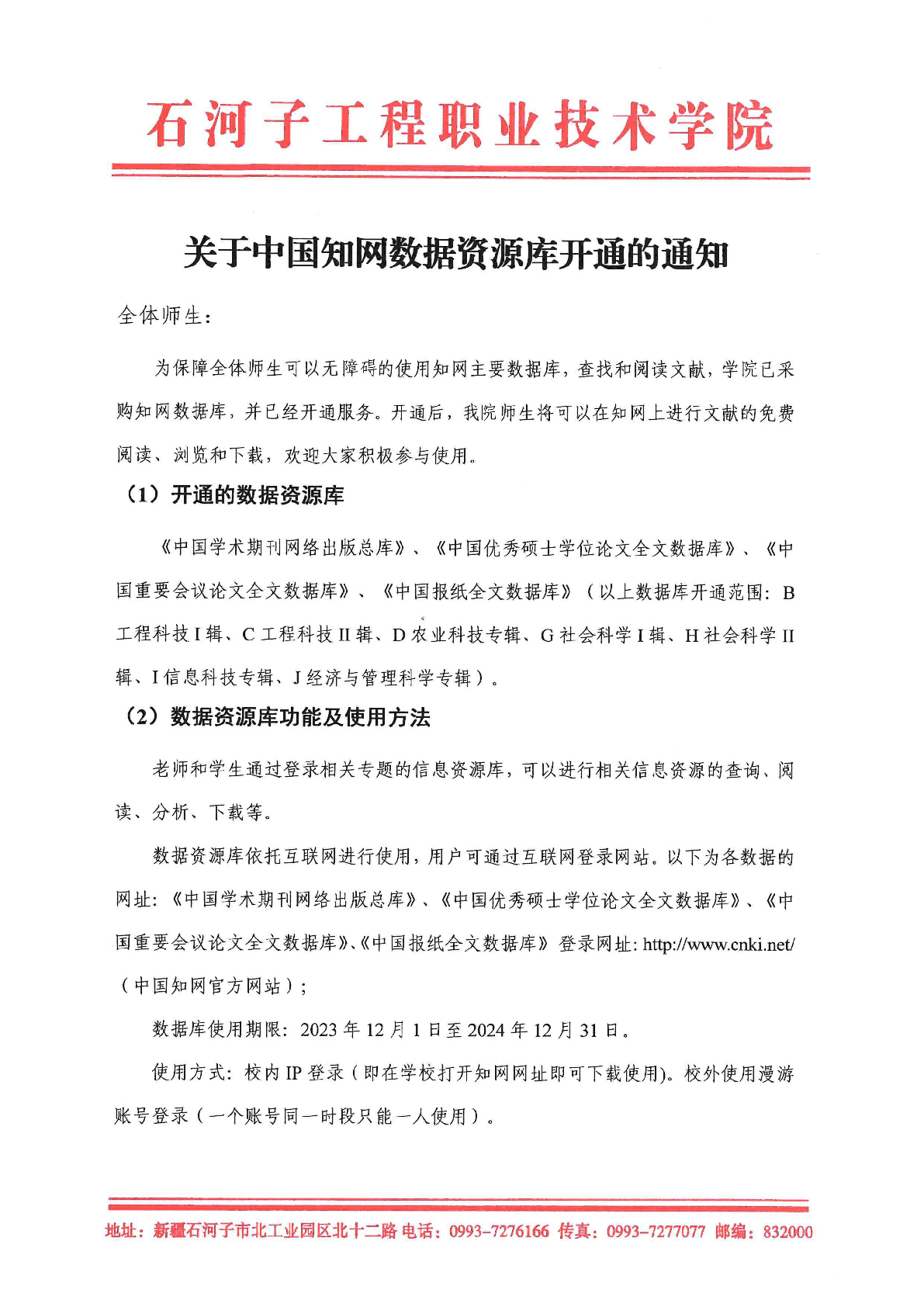
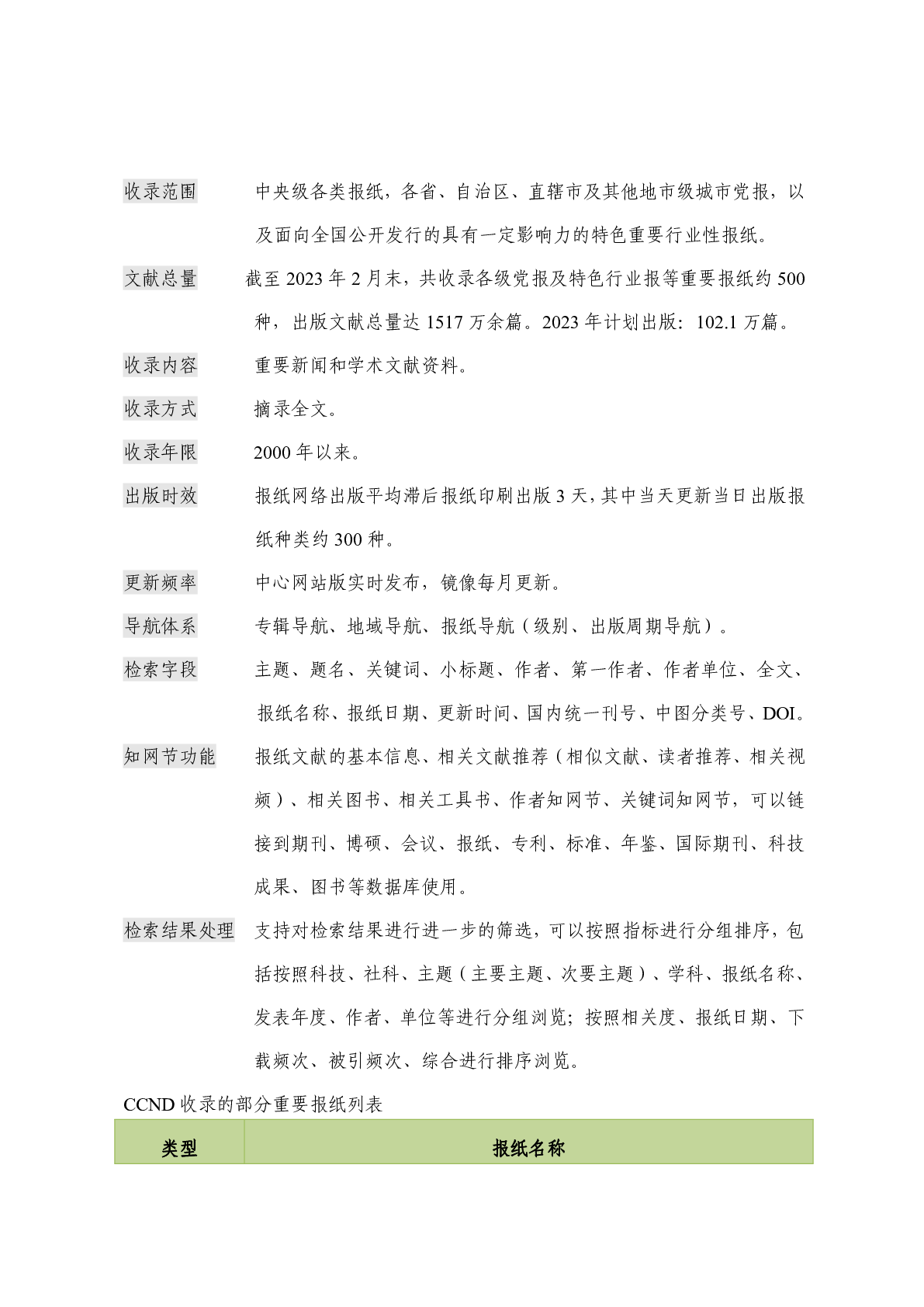
关于中国知网数据库开通通知

  • 作者:
  • 来源:教科研办公室(教学质量监控办公室)
  • 时间:2023-12-05


主站蜘蛛池模板: 台江县| 化隆| 文登市| 海林市| 天津市| 沈阳市| 河北区| 泰兴市| 渭南市| 丁青县| 临猗县| 怀化市| 永寿县| 靖西县| 湟源县| 高邑县| 甘泉县| 金山区| 桃源县| 横山县| 安徽省| 元谋县| 巴林右旗| 桂平市| 陕西省| 塘沽区| 康平县| 通榆县| 龙山县| 黎川县| 留坝县| 同心县| 沙河市| 浑源县| 莱阳市| 古丈县| 松阳县| 大厂| 连南| 秦安县| 射洪县|